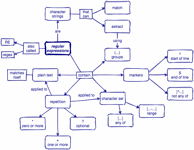
We introduce concept maps as a tool to help people figure out what they’re trying to teach early in the instructor training course . Over the past few months, a group of certified instructors have been creating concept maps for re-use and to serve as examples for people who are trying to draw their own. We have collected some of these in https://github.com/rstudio/concept-maps/ under a Creative Commons license; we hope you’ll find them useful, and we welcome comments, improvements, and additions.







